2021年当代经济学博士创新项目证书授予仪式暨学术交流会举行

发布日期:2021-11-01 10:43    来源:
 
2021年10月31日上午,由当代经济学基金会主办、北京大学国家发展研究院承办的2021年当代经济学博士创新项目证书授予仪式暨学术交流会在北京大学国家发展研究院承泽园校区隆重举行。
 
当代经济学基金会创始理事长夏斌,现任理事长姚洋等多位教授和多位青年学者代表,北大国发院多位师生,关注中国经济学发展的媒体人代表参加了此次会议。本次会议同时安排了直播,上万名经济学师生和爱好者一起在线参与。
 
本次证书授予仪式和学术交流会设置了多个环节,包括嘉宾致辞、主旨演讲、当代经济学创新丛书首发式、颁布2021年当代经济学博士创新项目入选名单、当代经济学博士创新项目证书授予仪式、获奖代表分享及专家组点评等。会议由当代经济学基金会副理事长杨瑞龙教授主持。
 
“当代经济学博士创新项目”由当代经济学基金会设立,旨在激励和资助有志于在经济学领域做出创新贡献的中国高校经济学优秀博士毕业生,助力其在学术前沿领域潜心研究,为经济科学的创新发展贡献力量。该项目每年举办一次,每次评选10位青年学者,每位资助经费为税前 10 万元人民币,每位后续还将获得4万元人民币博士论文出版资助费。自2016年开办以来,今年已举办至第六届。
 
一、开幕
 
仪式在北京大学国家发展研究院姚洋院长热情洋溢的致辞中开幕。姚洋教授指出,中国本土经济学博士论文质量逐年提升,既得益于对国外先进研究方法的吸收,又离不开中国本土经济学的土壤。当代经济学基金会创办六年多来,在促进博士生科研、推动中国经济学繁荣发展方面做出了巨大贡献。
 
 
二、主旨演讲
 
随后,中国人民大学经济学院教授、教育部长江青年学者聂辉华作了题为“如何研究中国的政企关系”的主旨演讲,与在场同仁和青年学生分享研究结果与方法心得。
 

 
聂辉华教授指出,政企关系是讲好中国故事、把握中国增长模式的“钥匙”。然而,西方已有的文献对于政企关系的刻画是单薄的、静态的,对于政商关系与经济发展的互动研究不足。聂辉华教授随后介绍了基于中国经验构建的政企关系分析框架,并基于这一框架进一步讨论政企关系的决定因素和演变规律。在方法论上,聂辉华教授认为,经济学研究应当从现实世界入手提出问题,不应只从文献到文献;应有真实案例作为支撑,不应只是就数据论数据;应当发掘出中国现象的普遍意义,不应将视野局限于中国议题。
 
三、当代经济学基金会创始理事长致辞
 
国务院参事、基金会创始理事长夏斌教授在会议上致辞。
 

 
夏斌教授指出,中国的崛起为21世纪理论经济学的深化提供了土壤,也为我们中国经济学人的理论创新创造了千载良机。未来经济学理论的创新属于青年学者。从历史上看,那些对经济思想做出重要贡献的经济学家,其思想大多在博士论文中已经闪现。夏斌教授勉励青年学者坚持不懈的保持学术定力,埋头学术,崇尚科学,潜心思索,在认清学术脉络的基础上勇敢创新,为人类经济思想史上多留下一点中国人的印迹而奋斗。
 
四、当代经济学创新丛书首发式
 
2021年,“当代经济学创新丛书”顺利出版,《中国资源配置效率研究》等五篇往届优秀博士论文得以付梓。仪式上,《中国资源配置效率研究》作者、复旦大学青年教师陈登科作为代表报告了自己的研究动机和主要结论。近年来全球气候治理和环境治理备受关注,生态文明建设已经成为经济转型发展的重要推动力。陈登科博士将能源纳入生产要素,研究了中国的资源配置扭曲问题,并考察了融资约束和最低工资两种政策对资源配置效率的影响,有非常重要的理论创新价值和现实意义。
 
随后,陈登科的博士导师、安徽大学党委副书记、常务副校长陈诗一教授做了点评,对陈登科博士期间勤奋刻苦、积极主动的科研作风高度赞扬。华东理工大学商学院邵帅教授继续点评,在高度肯定陈登科博士论文工作理论与现实意义的基础上,提出了进一步完善的意见和思考。
 
五、2021年当代经济学博士创新项目资助名单颁布
 

 
接下来,杨瑞龙教授隆重宣布了2021年当代经济学博士创新项目资助名单,夏斌教授和姚洋教授作为颁奖嘉宾参与证书颁发仪式。
 
 
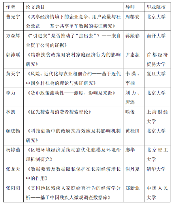
当代经济学基金会根据《当代经济学博士创新项目暂行办法》,现将2021年项目最终名单、论文题目信息公告如下(根据姓氏字母排序):

 
六、获奖代表分享及教授点评
 
曹光宇博士作为获奖代表上台发言。他表达了对于基金会和前辈们的感谢,并分享了自己对于经济学研究的几点思考:“第一点,方法论方面,经济学的分析工具已经在各个社会科学领域实现了广泛的渗透,未来这一趋势还会延续和加强;第二点,中国的崛起和发展为经济学研究提供了非常丰富的研究场景和研究素材,并推动着国际上关于中国研究的思路的一种转变;第三点,经过几代学者持之以恒的努力,中国本土的经济学研究和世界研究前沿的差距是在不断拉近。” 
 

 
接下来,教授们对今年的入选博士论文进行详细解读。厦门大学经济学院教授傅十和代表环境经济学组进行点评。傅十和教授在总体上肯定了入选论文选题的重要性和论文形式的规范性,并提出了“国内外前沿文献进展方面的跟踪,经济学机制的解释”的建议。傅教授同时鼓励博士生进行论文集式的写作,并再次表达了对于当代经济学博士的鼓励。
 
安徽大学党委副书记、常务副校长陈诗一教授代表经济增长组介绍入选的文章。陈诗一教授肯定了今年入选文章的创新,例如引入新的生产要素、指标构建的创新、异质性的细致研究等,同时肯定了文章在理论和实证上的相结合。陈教授同时针对不同文章,给出了补充微观机制分析、内生性讨论、分析框架一般化等切中肯綮的建议。

教育部长江学者特聘教授、中国人民大学大华讲席教授、劳动人事学院学术委员会主任曾湘泉教授代表劳动经济学与人口经济学组进行点评。曾湘泉教授表示,总体而言参评论文在理论、方法和成果方面都有一定的创新性。特别是选题,对于学科发展、经济建设、社会发展都有着重要的理论意义和实践价值。论文材料详实,记录严谨,文字流畅,图表规范,反映了新一代的青年学者经历系统的理论学习和严格的科学训练的特征。与此同时,曾教授也建议新一代年轻学者加强中国数据的构建、推动定性研究和案例研究,并对于博士培养给出了加强研究能力和研究设计能力的培养意见。
 

 
西南财经大学中国金融研究中心主任、教育部长江学者特聘教授王擎代表货币金融学组进行点评。总体来讲,货币金融学组的文章基本都与宏观有关;五篇文章都有很好的理论分析和实证分析,反映出博士生的功底不断增强;文章有不同的写作风格,如标准的西方经济学,也有马克思主义政治经济学的视角,还有纯粹的经济思想史的视角,体现一种多样化的研究视角。总而言之,王擎教授表达了对于构建中国特色的金融学的展望,表达了对于年轻学者进一步深入分析中国特点,进行中国制度特色深入研究的殷切期望。
 
东北财经大学的副校长齐鹰飞教授代表产业与区域经济学组进行点评。齐鹰飞教授详细点评了两篇入围文章,肯定了这两篇文章在理论创新上的贡献和对经典理论的挑战,同时给出了进一步修改的建议:如增加博弈论模型内玩家的个数,和实证中利用和改进截面数据的因果关系等。最后,齐教授表达了对于年轻人和当代经济学基金会的感谢。
 
七、闭幕
 
教授们点评之后,2021年当代经济学博士创新项目证书授予仪式暨学术交流会闭幕。当代经济学基金会希望能多组织这样的活动和搭建这样的平台,让有志于在经济学研究领域进行深入研究的学者,能在更广泛的学术领域有进一步的交流合作,并愿意培养国际一流经济学家奉献自己的力量。

分享到: