-
首页
-
- 首页
- 新闻
北京大学国家发展研究院“金融知识普及”线上讲座成功举办
发布日期:2021-01-05 12:04 来源:
1月3日下午3:00,国家发展研究院举办线上“金融知识普及”讲座。本次讲座由北京大学国家发展研究院党委副书记、北京大学健康老龄与发展研究中心主任雷晓燕教授主持,邀请北京大学数字金融研究中心副主任黄卓教授、沈艳教授作为主讲嘉宾,北京大学国家发展研究院副院长、北京大学数字金融研究中心主任黄益平教授作总结点评;来自国发院的百余名师生在线聆听了本次讲座。

讲座伊始,雷晓燕教授简要介绍了近期高校电信诈骗频发的严峻形势,诈骗分子诈骗手段多样、无孔不入,对社会经验尚浅的大学生而言,学习金融知识能帮助大家识破各类骗局、规避个人金融风险。本次讲座将以金融学知识分析鉴别当下经济生活中常见的骗局,旨在帮助大家提高对金融诈骗的警惕性和鉴别力。
黄卓教授围绕“个人如何识别和防范金融诈骗”展开分享。黄老师结合数据分析了当下大学生为何成为金融诈骗的重点受害群体,从被骗类别、损失金额与性别差异等方面总结分析大学生遭受电信诈骗案件的特点。
随后黄老师对电信诈骗(Wire fraud)、庞氏骗局(Wonzi scheme)及杀猪盘(PUA Pick-up artist)三种典型金融诈骗类型及案例进行详细介绍。
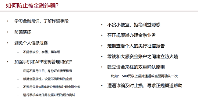
对于为何大学生会陷入诈骗陷阱,黄老师指出诈骗分子组织严密,诈骗手段依托大数据展开,骗术高超使人防不胜防;另一方面,受骗者恐惧、疏忽大意或贪图小便宜的心理也为诈骗分子带来可乘之机。接下来黄老师针对这些因素提出预防金融诈骗的几点建议,包括学习金融常识、了解诈骗手段、避免个人信息泄露、加强个人密码保护以及在正规渠道办理金融业务等。

沈艳教授以“个人财务健康养成”为主题,分享个人应当如何提高财务管理能力、如何在消费支出与债务管理中把握平衡。沈老师讲到,财务健康的衡量原则是量入为出,对自己的收入与支出有清晰全面的掌控,尤其要警惕超前消费可能会造成的网络金融借贷及其高额利息负担。
沈老师为大家详细分析了俗称“利滚利”的等额本息每期还款金额计算方式,以案例告诫大家借贷成本并不像网贷平台宣传的低廉;如果遭遇高额利息、存在“砍头息”的借贷风险,沈老师指出更应保持冷静清醒,她向大家推荐了“好多计算器”等实用微信小程序,帮助计算真实年利率。

为真实呈现负债者画像,沈老师及其团队通过爬取知乎“负债者联盟”中的2720条发帖进行文本分析,由此得知过度消费、创业、赌博、替人还债是造成负债的主要原因,并且多数负债者容易陷入“以贷养贷”、“多头借贷”的恶性循环。

沈艳老师建议,对待无法独立负担的债务不应逃避忽视问题、更不能冒风险向不正规金融机构贷款;而是应当正面催收方、确认债务真实合法并进行沟通协商,同时和亲人积极沟通、获取支持并重建信任关系。

沈老师还建议,面对亲友的借款请求应当综合考虑真实借款原因、是否自己能够承担不能收回借款的风险、是否有演化为家庭债务问题的风险等诸多因素,与家人沟通后再作慎重决定。
在两位教授分享后,聆听讲座的老师与同学们纷纷提问,嘉宾教授们对大家所感兴趣的“如何保护个人数据”、“如何进行养老投资理财”、“如何帮助父母远离电信诈骗”等问题进行交流分享。
在讲座的最后,黄益平教授对高校学生如何预防金融诈骗提出三点建议:首先在校学生应当以学习为首要任务,尽量避免在没有个人收入的情况下直接介入金融活动;其次参与金融活动应当以充分理解和掌握规律为前提,不能盲信盲听进行投资;第三,参与金融活动要选择正规持牌金融机构,坚信“天下没有免费的午餐”,风险与收益是并存的,在日常生活中丰富金融知识,以常识判断是否超出了合理的投资回报比。
北京大学国家发展研究院的教授们为大家带来的这堂深入浅出、贴近生活的金融知识科普课,为同学们拨开当下纷繁复杂的个人投资迷雾、识破层出不穷的电信诈骗手段提供坚实的专业支持,为大家实现个人财务健康提供有力帮助。年末岁尾,又到了电信诈骗的高发期,请大家不要轻易相信来源不明的投资建议,涉及金钱往来一定要提高警惕,以清醒的头脑应对诈骗分子的伪装。
国家发展研究院官方微信
Copyright© 1994-2012 北京大学 国家发展研究院 版权所有, 京ICP备05065075号-1
保留所有权利,不经允许请勿挪用


